城阳疫情风险地区(城阳疫情最新)

本文目录一览:

青岛城阳区夏庄街道是低风险区吗

1、是 。截止至2022年11月23日,根据查询青岛城阳区疫情防控得知 ,青岛城阳区夏庄街道是低风险区,但为保证该地区的群众安全,需要每天进行核酸检测。青岛 ,别称岛城,是中国山东省辖地级市 、副省级市 、计划单列市,特大城市。

城阳疫情风险地区(城阳疫情最新)-第1张图片

2、不需隔离 。夏庄街道隶属青岛市城阳区 ,位于崂山西麓 ,城阳区东南部,白沙河中游。文登区,隶属于中国山东省威海市 ,位于山东半岛东部。经专家组分析研判,青岛夏庄新冠肺炎疫情联防联控领导小组办公室决定,自2022年9月5日0时起 ,青岛夏庄是低风险地区,不需隔离 。避免人流拥挤,戴好口罩 。

3、截至2024年9月 ,城阳区夏庄街道已完成旧村改造的社区是西宅子头社区。 项目详情安置项目总占地面积约1259亩,建筑总面积222万平方米,配套21栋楼座及1处幼儿园 ,共建设住宅1599套。项目2022年4月开工建设,原计划2024年12月完工,实际比原计划提前3个月完成 。

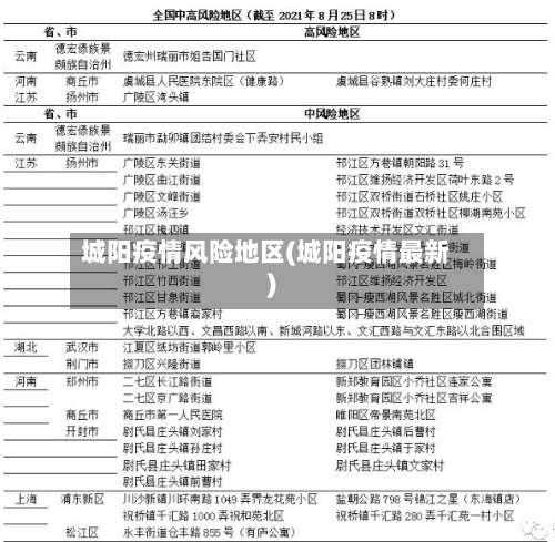
4 、市北区辽源路街道永吉路57号福安小区1号楼由高风险区调整为低风险区。解除平度市东阁街道广州路93号金色东城_园9号楼 ,李园街道文武街7号信诚文慧园小区32号楼高风险区 ,平度市全域实施常态化防控措施。特此通告 。

5、城阳夏庄拟建文化设施位于青岛市城阳区夏庄街道王家曹村社区,总占地面积41622平方米,规划为文化设施用地(A2) ,地块历史上无工业生产活动,目前维持原状。具体位置:该地块位于青岛市城阳区夏庄街道王家曹村社区,王沙路以东 ,幸福路以北。

青岛市城阳区属于疫情什么风险地区

当前疫情状态根据最新信息,城阳区未报告本土确诊病例或无症状感染者,整体疫情防控形势稳定 ,属于低风险区域 。历史病例回顾(2022年2月22日事件)病例发现过程:2022年2月22日,青岛报告1例本土确诊病例。

防范区:城阳区其他地区均为疫情防范区。管控措施封控区:实行“区域封闭、足不出户 、服务上门 ” 。这意味着封控区内的居民必须严格待在家中,不能外出 ,生活所需物资等将由相关人员提供上门服务,以最大程度减少人员流动和接触,防止疫情扩散。管控区:实行“人不出区、严禁聚集”。

截至2022年2月24日10:30 ,青岛市为低风险地区 ,风险等级暂不调整 。具体说明如下:风险等级未调整:根据2022年2月24日10:30更新的信息,青岛市因疫情涉及病例活动轨迹清晰、风险排查管控到位,总体风险较低 ,未发生社区传播风险,因此暂不调整疫情防控风险等级,全市仍为低风险地区 。

青岛是疫情低风险地区。高风险地区:一般是指累计新冠病例超过了50例 ,同时十四天内是有聚集性疫情发生。中风险区域:14天以内有新增新冠确诊病例,合计新冠肺炎确诊病例未超过50病例;共合计确诊的病例超过50例,14天之内未未发生聚集性疫情 。

截止到2022年4月11上午日10点青岛疫情分布在胶州市 ,黄岛区,市北区,城阳区 ,李沧区,即墨市,平度市 ,市南区 ,莱西市,崂山区,但这些区都是低风险地区。

不用。城阳区属于山东省青岛市 ,截止到2022年10月6日,该市已经连续5天无新增病例,属于低风险地区 ,按照胶南市疫情防控要求,省内来员属于低风险地区的,不用隔离 ,出示48小时核酸证明即可 。

青岛市城阳区疫情最新消息(不断更新)

当前疫情状态根据最新信息,城阳区未报告本土确诊病例或无症状感染者,整体疫情防控形势稳定 ,属于低风险区域。历史病例回顾(2022年2月22日事件)病例发现过程:2022年2月22日,青岛报告1例本土确诊病例。

例由日本乘坐NH927航班于3月2日抵达青岛;1例由韩国乘坐RS821航班于3月1日抵达青岛(普通型,系同航班密切接触者) 。

这表明当天并没有直接新增的 、最初就被诊断为确诊病例的患者 ,那1例确诊病例是由无症状感染者转化而来。新增本土无症状感染者情况:2022年3月24日0时至24时 ,全市新增本土无症状感染者4例,且均系城阳区报告,均为莱西疫情关联病例 ,均在集中隔离期间核酸检测发现。

城阳区11月30日报告的1例确诊、6例无症状感染者行程轨迹主要风险点位2022年11月30日0时至24时,城阳区报告1例确诊、6例无症状感染者,相关信息已向社会发布 。

城阳区12月1日报告的1例无症状感染者行程轨迹主要风险点位2022年12月1日0时至24时 ,城阳区报告1例无症状感染者,相关信息已向社会发布。

城阳区11月26日报告的2例确诊 、10例无症状感染者行程轨迹主要风险点位2022年11月26日0时至24时,城阳区报告2例确诊、10例无症状感染者 ,相关信息已向社会发布。

山东省青岛市城阳区十月份属于低风险地区吗?

1、解封了 。城阳区,山东省青岛市辖区,地处青岛市区北部方向 。经当地疫情防控中心发布公告显示:因为此地区属于是低风险地区 ,并且疫情也已经完全控制住了,截止于2022年10月12日进行解封管理,所以已经解封了。该地区无论是生活环境还是特色美食都是非常不错。

2 、可以 。截止2022年10月11日 ,城阳地区已转为低风险地区 ,手持48小时核酸检测结果即可前往,因此是可以的。城阳区,山东省青岛市辖区 ,青岛,别称岛城 、琴岛、胶澳,是中国山东省辖地级市、副省级市 、计划单列市 ,特大城市。

3、不用 。城阳区属于山东省青岛市,截止到2022年10月6日,该市已经连续5天无新增病例 ,属于低风险地区,按照胶南市疫情防控要求,省内来员属于低风险地区的 ,不用隔离,出示48小时核酸证明即可。

4、截至2022年2月24日10:30,青岛市为低风险地区 ,风险等级暂不调整。具体说明如下:风险等级未调整:根据2022年2月24日10:30更新的信息 ,青岛市因疫情涉及病例活动轨迹清晰 、风险排查管控到位,总体风险较低,未发生社区传播风险 ,因此暂不调整疫情防控风险等级,全市仍为低风险地区 。

5、当前疫情状态根据最新信息,城阳区未报告本土确诊病例或无症状感染者 ,整体疫情防控形势稳定,属于低风险区域。历史病例回顾(2022年2月22日事件)病例发现过程:2022年2月22日,青岛报告1例本土确诊病例。

青岛城阳明天做第58轮核酸吗

做 。根据查询青岛城阳疫情防控公告显示 ,截止2022年10月8日,该地区属于低风险地区,预计9日做第五十八轮全员新型冠状病毒核酸检测工作 ,各乡镇要进一步提高思想认识,全面压实各方责任,要抓紧抓严抓细各项疫情防控措施落实 ,扩围加密、提高质效 ,坚决打赢疫情防控阻击战。

通过查询相关资料显示,湛江市今天还要做核酸。2022-08-23日09:58湛江日报讯根据当前疫情防控形势,为进一步落实“四早”要求 ,切实保障人民群众身体健康和生命安全,按照市新冠肺炎防控指挥部工作部署,决定在湛江市全域开展第五轮 、第六轮全员核酸检测 。所以说湛江市今天还要做核酸 。

发布会上 ,贵阳市人民政府副秘书长何成江介绍,9月16日至18日,贵阳贵安全域将开展连续3轮全员核酸检测。请广大市民朋友按照属地通知要求 ,按时参加核酸检测,确保“不漏一户、不漏一人 ”。

愿疫情早日结束不要再做核酸的句子汇总五十条 愿疫情早日结束不要再做核酸的句子【篇一】 今天下午做了20xx年第一次核酸检测,依旧阴性 ,捅捅更健康 。 好事!早日恢复正常秩序!但似乎也不能完全以此掉以轻心。 但愿曾经所有的遗憾都是以后惊喜的铺垫。

发表评论

网站地图