【低风险地区疫情最新,低风险地区最新名单实时查询】
本文目录一览:
最新!瑞丽两地调整为低风险地区
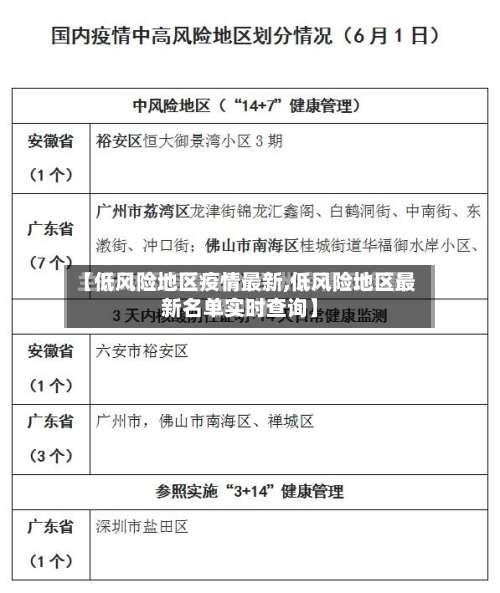
1 、月16日0时起 ,瑞丽市勐卯镇团结村委会弄喊二和金坎片区调整为低风险地区 。调整依据:根据国家关于应对新冠肺炎疫情分区分级防控工作要求,经疫情防控专家组评估后作出调整。通告发布主体:瑞丽市新冠肺炎疫情防控工作指挥部于8月15日发布通告,明确调整范围为勐卯镇团结村委会弄喊二和金坎片区 ,调整生效时间为2021年8月16日0时。

2、自2021年8月18日8时起,瑞丽市勐卯镇勐龙沙南片区及弄喊一和东南亚商住城片区调整为低风险地区 。具体说明如下:调整依据:根据国家关于应对新冠肺炎疫情分区分级防控工作要求,经疫情防控专家组综合评估当地疫情形势、传播风险及防控措施落实情况 ,确认上述区域已符合低风险地区标准。

3、中央气象台发布暴雨蓝色预警:云南 、广西、广东、福建等地今日有大到暴雨,需防范强对流天气引发的次生灾害。“雪龙2”号获青年五四奖章集体称号:该科考船因在极地科研中的突出贡献,荣获第25届“中国青年五四奖章集体 ”荣誉 。

疫情最新消息:云南、瑞丽 、上海多地调整为低风险地区
云南瑞丽市部分区域自8月18日8时起调整为低风险地区 ,上海、湘潭、厦门 、青海、新疆、青岛 、浙江、四川等地于8月13日至18日期间清零中风险地区并全域调整为低风险,湖南除张家界外全域为低风险地区。
瑞丽市新冠肺炎疫情防控工作指挥部关于调整疫情风险等级的通告根据国家和省关于应对新冠肺炎疫情分区分级防控工作要求,经疫情防控专家组评估,自2021年7月6日12时起 ,将瑞丽市姐告国门社区调整为中风险地区,其他区域为低风险地区。
云南瑞丽疫情最新消息如下:疫情风险等级调整 自2021年7月6日12时起,瑞丽市姐告国门社区被调整为中风险地区 ,瑞丽市其他区域则为低风险地区 。这一调整是基于国家和省关于应对新冠肺炎疫情分区分级防控工作要求,并经疫情防控专家组评估后作出的决定。
瑞丽疫情对其他城市无影响:瑞丽的疫情均为境外输入,且当地封城措施及时 ,有效控制了疫情的扩散。因此,瑞丽的疫情不会对云南其他城市造成影响,游客无需担心在云南其他城市旅游后会面临隔离的风险。

上海低风险区域最新名单
新增中风险地区自2022年3月22日起 ,浦东新区北蔡镇联勤村冯桥南宅被列为中风险地区,相关地区已落实管控措施 。调整为低风险地区自2022年3月22日起,静安区北站街道河南北路233号由中风险地区调整为低风险地区 ,上海市其他区域风险等级不变。
上海市新冠肺炎疫情防控工作领导小组办公室,2021年2月18日公布,根据国务院联防联控机制有关要求,经上海市防控办研究决定 ,从2月19日0时起,将浦东新区高东镇新高苑一期小区由中风险地区调整为低风险地区。自2月19日0时起,上海市全部为低风险地区 。上海市将持续落实常态化疫情防控措施。
上海低风险地区名单一览表 (更新时间:2022年12月12日0时) 行政区风险名单 静安区江宁路街道(高风险区除外) 彭浦镇街道(高风险区除外) 临汾路街道(高风险区除外) 闵行区梅陇镇(高风险区除外) 嘉定区江桥镇(高风险区除外) 高风险区所在街道(镇)的其他地区为低风险区。
低风险区:13个静安区芷江西路街道江宁路街道北站街道普陀区桃浦镇甘泉路街道长风新村街道杨浦区长海路街道宝山区大场镇顾村镇闵行区梅陇镇松江区泗泾镇叶榭镇青浦区华新镇ps:自2022年11月13日起 ,上海将风险区调整为高、低两类 。高风险区连续5天未发现新增感染者,降为低风险区。
目前上海普陀区是低风险区。没有中高风险区 。9月01日,上海普陀区风险区域分级列表今日最新疫情 ,最新通报,通报报道疫情防控消息。上海市普陀区属于常态化防控区(更新至2022年09月01日14: 33)。
2021年6月全国高中低风险地区最新名单
1、经广州市新冠肺炎防控指挥部同意,自2021年6月14日起 ,白云区永平街道集贤路集安街3号 、集贤路109号由低风险地区调整为中风险地区 。经广州市新冠肺炎防控指挥部同意,自2021年6月13日起,我市南沙区珠江街道珠江西一路(14141414150号)由低风险地区调整为中风险地区。其他地区风险等级不变。
2、自2021年12月22日3时30分起 ,将道里区民安小区(6栋、7栋围合区域)调整为低风险地区。调整后,哈尔滨市全域均为低风险地区 。全国高中风险地区最新名单目前,全国现有高风险地区13个 、中风险地区53个。以上就是哈尔滨全域低风险 全国高中风险地区最新名单介绍了。希望对大家有所帮助 。
3、低风险地区(155个),其中包括了保定市:涿州市、高碑店市 、竞秀区、莲池区、安国市 、阜平县、徐水区、高阳县 、望都县、博野县、定兴县、满城区 、清苑区、曲阳县、顺平县 、唐县、涞水县、涞源县 、蠡县。
发表评论