查询大连疫情风险地区/大连疫情风险区划分

本文目录一览:

怎么查风险地区

1、进入支付宝风险等级查询里;点击“地区”;再选择查询的地区即可 。

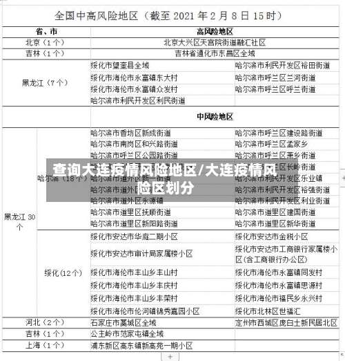
查询大连疫情风险地区/大连疫情风险区划分-第1张图片

2 、要出远门查询全国中高风险地区,可通过微信的国务院客户端小程序完成 ,具体步骤如下:进入微信小程序页面打开微信,点击底部导航栏的“发现 ”选项,选择“小程序”进入页面。搜索“国务院客户端”在小程序页面右上角点击放大镜图标 ,输入“国务院客户端 ”并搜索,选择官方小程序进入。

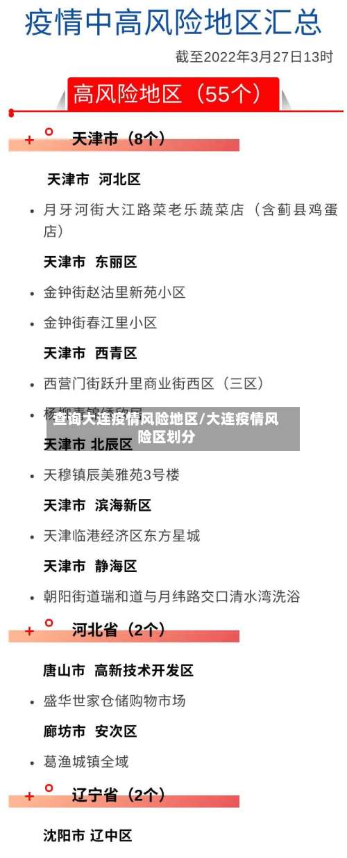
查询大连疫情风险地区/大连疫情风险区划分-第2张图片

3、可以通过支付宝中的风控地区查询功能来查看自己所在区域是否为中高风险地区,具体操作如下:工具/原料 华为P50HarmonyOS0.0支付宝80方法/步骤 第一步:打开手机进入支付宝 ,在首页点击国内新增 。第二步:点击风险区域菜单。第三步:在疫情风险等级查询页面选择自己所在区域查看风险等级。

4、可以通过手机支付宝上的国务院客户端查询风险地区 ,具体步骤如下:打开国务院客户端在手机支付宝上打开国务院客户端 。进入疫情风险查询功能在国务院客户端界面中,找到并点击“疫情风险查询”选项 。查看全国风险区域进入疫情风险等级查询界面后,点击“查看全国疫情风险区域” ,系统将展示最新的全国风险地区分布。

5 、在手机查询风险地区,可通过支付宝中的国务院客户端进行操作,具体步骤如下:打开支付宝并进入国务院客户端:首先在手机中打开支付宝应用 ,在支付宝内找到并点击打开国务院客户端。点击疫情风险查询:进入国务院客户端后,在界面中找到“疫情风险查询 ”选项并点击 。

6 、查往来地:存在区域间流动时,可查询曾到访的地区是否为低风险地区。查询方法:步骤1:打开全国疫情风险等级查询系统(通过国家政务服务平台进入)。步骤2:选择对应地区进行查询(系统支持手动选择或自动定位) 。步骤3:查看所选地区的风险等级(结果通常分为低风险、中风险、高风险三类)。

本地宝全国疫情风险等级查询入口_全国隔离政策查询器系统

1 、本地宝全国疫情风险等级查询入口 网址链接:m.sh.bendibao.com/news/yqdengji/(请将此链接复制到浏览器中打开)使用方法:打开链接后 ,进入本地宝全国疫情风险等级查询系统。在系统中切换至您想查询的城市,即可获取该城市的疫情风险等级信息 。

2、最新全国风险地区名单可通过本地宝——全国疫情中高风险地区名单查询器实时查询。查询平台:本地宝——全国疫情中高风险地区名单查询器查询入口:点击进入(实时更新)本地宝的全国疫情风险等级名单查询系统由小编们实时维护,风险地区有调整时会第一时间更新专题 ,确保用户获取的信息准确且及时。

怎么查询地区疫情风险等级

在微信国务院客户端中可以查询自己所在区域的风险等级,具体操作步骤如下:点击国务院打开微信,在搜索框中输入【国务院客户端】 ,点击进入该小程序 。点击疫情风险等级进入国务院客户端小程序后 ,切换到新页面,在页面中找到并点击【疫情风险等级】选项。点击地址打开新页面后,点击页面中的地址选项 ,此时会弹出选择区域的窗口。

首先打开微信,点击右下角的“我 ” 。然后点击“支付” 。接着点击“城市服务”。然后点击底部的“国务院 ”进入。然后点击“国务院客户端” 。然后点击“疫情风险查询”。进入后,就可以看到所在地区的风险等级 ,点击上面的倒三角形可以切换城市,从而查询全国各地的风险等级。

地区风险等级可通过国家卫生健康委提供的“疫情风险等级查询 ”服务进行查询,该服务可在国家政务服务平台上使用 ,可查全国近3000个县(市、区 、旗)的疫情风险等级 。具体可查询内容和查询方法如下:能查询的内容:查所在地:进入查询后系统会自动定位所在地区,呈现该地区的疫情风险等级。

在电脑微信中,可通过“国家政务服务平台”小程序查看当前所在地区的风险等级 ,具体步骤如下:打开小程序入口:在电脑微信界面中,点击左侧导航栏的【小程序】按钮,进入小程序搜索页面后 ,输入“国家政务服务平台”并点击打开。

可通过以下方式快速查询:在微信搜索中直接输入“地区名+疫情风险等级 ”(如“北京疫情风险等级”) ,部分地方卫健委公众号会提供直达链接 。使用微信小程序“国务院客户端”,在首页点击“疫情风险查询 ”功能。通过以上步骤,用户可高效获取全国各地区疫情风险等级信息 ,为出行或日常防护提供参考。

选择【疫情风险等级查询】功能:在服务列表中滑动查找“疫情风险等级查询”入口,点击后进入查询页面 。输入地区名称并查看结果:在查询页面输入框中输入目标地区(如省、市、区县),系统将自动显示该地区的当前疫情风险等级(高风险 、中风险、低风险)及相关防控政策。

发表评论

网站地图