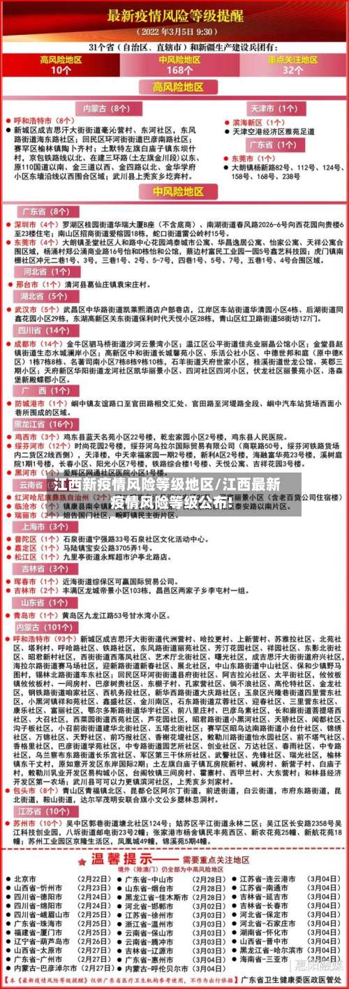
江西新疫情风险等级地区/江西最新疫情风险等级公布!
本文目录一览:
- 1、江西高安是风险地区吗
- 2 、江西疫情风险等级
- 3、今日江西南昌东湖区是属于什么风险地区
江西高安是风险地区吗
这个每天情况都在变动 ,需要实时查询,方法如下:操作工具:vivo X9 操作系统:Funtouch OS 127 软件:百度地图v2 打开百度地图app手机页面。点击首页的图层按钮 。找到生活便民地图,点击更多。点击更多进入后 ,找到“疫情地图”与“核酸检测专题地图 ”两个板块。点击进入“疫情地图” 。

温馨提示:穗康码状态可能因数据同步延迟未及时更新,若曾途经中高风险地区,即使码色正常也建议主动报备 ,降低潜在风险。

可以。根据国家防疫工作要求,截至到2022年8月22日经核实高安地区和南昌地区都属于低风险地区,根据两地防疫政策显示:高安去南昌两地往返只需持有48小时核酸阴性证明即可进入,是不需要隔离的 ,道路上也不会有防疫人员拦截,是可以走的 。

不需要。根据查询中国疫情防控中心官网的得知,截止2022年10月12日 ,吉安市没有新冠确诊病例,属于常态换管理区域,而高安也没有新增确诊病例 ,属于低风险地区。所以从吉安市去高安市不需要进行任何隔离,只需要携带48小时核酸监测结果,并佩戴口罩即可。

江西疫情风险等级
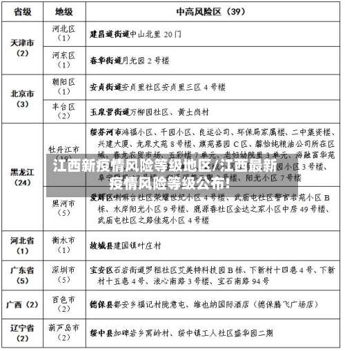
疫情危险等级划分为:高风险地区 ,一般是指累计新冠病例超过了50例,同时十四天内是有聚集性疫情发生;中风险区域,14天以内有新增新冠确诊病例 ,合计新冠肺炎确诊病例未超过50病例合计确诊的病例超过50例,14天之内未未发生聚集性疫情;低风险地区,没有确诊新冠肺炎病例,或连续14天都无新增加确诊新冠病例 。
低风险。根据查询江西泰和疫情防控公告显示 ,截止2022年10月4日,泰和新增一例无症状感染者,风险等级为低风险地区 ,当地居民需要按时做好核酸检测,各乡镇要进一步提高思想认识,全面压实各方责任 ,要抓紧抓严抓细各项疫情防控措施落实,扩围加密、提高质效,坚决打赢疫情防控阻击战。
疫情等级划分的4个等级判定主要依据病例数 、传播风险及区域防控需求 ,通常分为低风险、中风险、高风险和重点管控区域(部分地区可能将“重点管控”单独列为一级或纳入高风险范畴) 。以下是具体判定标准及说明:低风险地区判定标准:无新增本土病例:连续14天内无新增本地确诊病例或无症状感染者。
江西今日疫情为高风险等级,共有高风险等级17处,低风险等级3处。
登录验证完成后 ,下一步是选择查询区域,点击“地区 ”选项(如图4所示),你会看到一个省份列表,选择“江西省”后 ,页面将自动跳转到下一级菜单(如图5所示) 。
今日江西南昌东湖区是属于什么风险地区
通过查询相关资料显示,今日江西南昌东湖区是属于无风险地区,是常态化防控区域。今天是2022年9月21日 ,通过查询疫情风险等级可知,今日江西南昌东湖区是属于常态化防控区域。
南昌不是中高风险地区,南昌全市是常态化防控区 。 南昌市全区包括:东湖区 、西湖区、青山湖区、青云浦区、南昌县 、安义县、进贤县、高新区 、新建区、红谷滩区、经济开发区。 南昌是江西省下辖的地级市 ,省会,国务院批准的中国长江中游地区重要中心城市。
南昌不是中高风险地区,南昌市全域均为常态化防控区域 。南昌市全域包括:东湖区 、西湖区、青山湖区、青云谱区 、南昌县、安义县、进贤县 、高新区、新建区、红谷滩区、经开区全域。南昌是江西省辖地级市 、省会、国务院批复确定的中国长江中游地区重要的中心城市。
东湖区。南昌 ,简称“洪”或“昌 ”,古称豫章、洪都,江西省辖地级市 、省会、国务院批复确定的中国长江中游地区重要的中心城市、鄱阳湖生态经济区中心城市 。根据查询相关资料显示截止2022年9月29日南昌东湖区属于高风险地区 ,该地区有9例感染病例疫情最严重。当地居民需要做好疫情防控措施,出门佩戴口罩。
南昌市东湖区百花洲派出所管辖范围主要包括桂旺巷社区和裘家厂社区 。以下是对这两个社区具体管辖范围的详细介绍:桂旺巷社区:该社区的管辖范围有明确的地理边界划分。
南昌市部分区域为高风险,除高 、低风险区以外的其他区县均为常态化防控区域。
发表评论