昌平疫情最新消息(昌平疫情最新动态)

  • 1、昌平全区进入应急状态!
  • 2 、8人打牌5人确诊,106例与旅行团有关!本轮疫情源头确定了,来自境外...
  • 3 、北京昨日无新增报告新冠肺炎确诊病例,治愈出院4例
  • 4、北京昨日新增10例境外输入病例,连续16天无本地新增确诊病例_百度...
  • 5、北京昌平确诊病例所在楼606名居民核酸检测均为阴性

1 、在社会面防控方面,昌平区启动了应急状态 ,通过敲门行动等方式进行重点地区进返京人员的大排查 。同时 ,在全区范围内加强了测温、查证、验码 、登记等管理措施,确保疫情防控工作的顺利进行 。

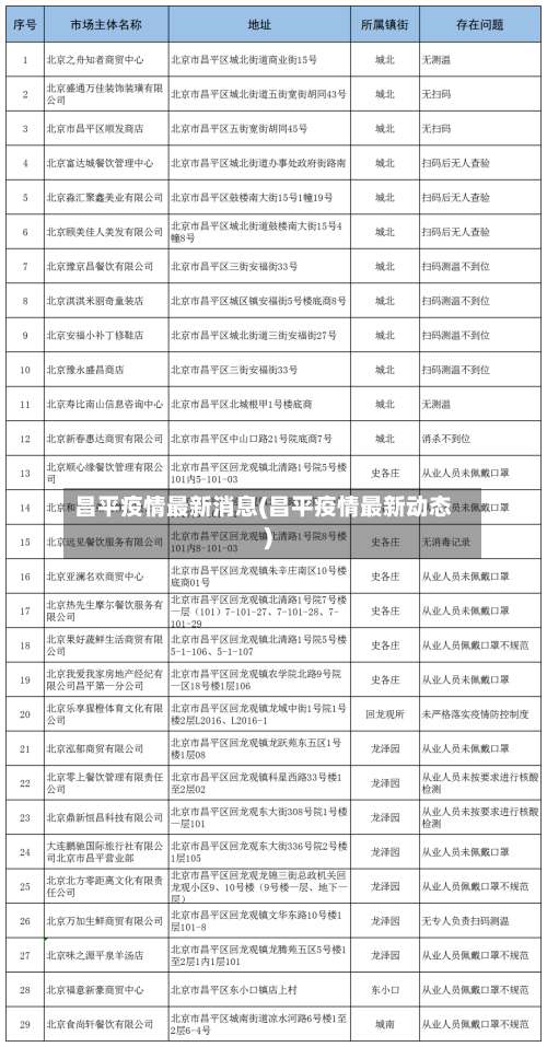
昌平疫情最新消息(昌平疫情最新动态)-第1张图片

2、0月22日,在北京市新型冠状病毒肺炎疫情防控工作第244场新闻发布会上 ,昌平区副区长佟立志介绍,10月22日,昌平区新增4名内蒙古旅游返京新冠病毒核酸检测阳性人员。对此 ,昌平区立即响应,迅速行动,连夜开展工作 ,现将有关情况通报如下:一是立即开展流调排查。

昌平疫情最新消息(昌平疫情最新动态)-第2张图片

3、由于北京昌平区22日报告了4例确诊病例,但这4例确诊人员是内蒙古旅游返京核酸检测排查呈阳性,所以当地为了防控疫情立即采取了防控措施 ,宣布昌平全区进入应急状态 。

4 、北京昌平疫情具体情况病例情况:10月23日12时至24日15时,北京新增5例京外关联本地新冠肺炎确诊病例和1例京外关联本地新冠肺炎无症状感染者。其中确诊病例3现住昌平区宏福苑小区,为10月22日已通报的确诊病例的密切接触者。

5、北京市昌平区北七家镇宏福苑社区新增4例京外关联本地确诊病例 ,经市疾控中心评估 ,按照《北京市新冠肺炎疫情风险分级标准》,本市即日起将昌平区北七家镇宏福苑社区定为中风险地区,全市其它地区均为低风险地区 。

1、本轮疫情源头为一起新的境外输入 ,病毒为德尔塔变异株,已波及11省份,传播链涉及多地旅行团 ,北京昌平疫情与内蒙古 、甘肃等地属同一传播链,且8人打牌中已有5人确诊。

2、北京昌平区8人一同打牌,7人确诊新冠在10月23日 ,北京市昌平区有关部门表示曾一起打牌的8个人中有5人已经确认感染新冠病毒,在10月25日,最新的数据表示 ,8人打牌7人已经确认新冠感染。此8人牌友感染是因为其中有两名病例是有外省旅游史,才导致的他人新冠疫情感染 。

3、疫情涉及旅行团或自驾游情况:自10月17日多地关联聚集性疫情发生以来,至23日24时 ,累计报告133例感染者。其中106例与旅行团传播链有关 ,涉及13个旅行团或自驾游。疫情源头:根据现有流调和病毒测序结果,病例的病毒全基因组序列与国内此前疫情的同源性低,提示本次疫情是由一起新的境外输入源头引起 。

1 、北京昨日(7月31日0时至24时)无新增报告新冠肺炎确诊病例 ,治愈出院新发地聚集性疫情病例4例。

2 、北京昨日(3月17日12时至24时)新增2例境外输入病例,分别来自英国和西班牙,并非3例。以下是详细信息:新增境外输入确诊病例情况:3月17日12时至24时 ,北京市新增报告境外输入新冠肺炎确诊病例2例,其中西班牙1例、英国1例 。

3、北京:连续四天无本地新增,多举措强化疫情防控疫情数据:据北京市9日通报 ,8月8日0时至24时,北京无新增本地确诊病例 、疑似病例和无症状感染者;新增3例境外输入确诊病例和10例无症状感染者,无新增疑似病例;治愈出院1例 。自8月5日起 ,北京已连续4天无新增本地病例。

4、北京昨日(3月31日12时至24时)无新增报告新冠肺炎确诊病例,包括境外输入和本地病例。以下是详细信息:境外输入情况 3月31日12时至24时,无新增境外输入确诊病例 。截至3月31日24时 ,累计报告境外输入确诊病例164例 ,其中20例已治愈出院。本地确诊情况 3月31日12时至24时,无新增本地确诊病例。

5、月19日12时至24时,北京新增报告境外输入新冠肺炎确诊病例5例 ,均为英国输入,无新增本地确诊病例 。 以下是详细情况:境外输入病例新增确诊:3月19日12时至24时新增境外输入确诊病例5例,均为英国输入。累计情况:截至3月19日24时 ,累计报告境外输入确诊病例70例,其中治愈出院6例。

6 、月8日0时至24时,北京市无新增报告本地及境外输入新冠肺炎确诊病例 ,新增无症状感染者1例,治愈出院32例 。以下是详细情况:新增病例情况本地确诊与疑似病例:无新增报告本地确诊病例、疑似病例。境外输入确诊、疑似及无症状感染者:无新增报告境外输入确诊病例 、疑似病例和无症状感染者。

1、北京昨日(3月22日12时至24时)新增10例境外输入新冠肺炎确诊病例,无本地新增确诊病例 ,全市连续16天无本地报告新增确诊病例 。具体信息如下:境外输入病例情况 3月22日12时至24时,新增境外输入确诊病例10例,其来源国分布为:西班牙2例、英国2例 、法国2例、美国1例、巴基斯坦1例。

2 、北京昨日(3月17日12时至24时)新增2例境外输入病例 ,分别来自英国和西班牙 ,并非3例。以下是详细信息:新增境外输入确诊病例情况:3月17日12时至24时,北京市新增报告境外输入新冠肺炎确诊病例2例,其中西班牙1例 、英国1例 。

3、月19日12时至24时 ,北京新增报告境外输入新冠肺炎确诊病例5例,均为英国输入,无新增本地确诊病例 。 以下是详细情况:境外输入病例新增确诊:3月19日12时至24时新增境外输入确诊病例5例 ,均为英国输入。累计情况:截至3月19日24时,累计报告境外输入确诊病例70例,其中治愈出院6例。

4、外地来京人员25例 ,境外输入人员2例,平谷区无病例 。治愈出院:累计276例,死亡8例。现有疑似病例:39例。密切接触者:累计确定2690人 ,其中411人尚在隔离医学观察 。

5 、月8日0时至24时,北京市无新增报告本地及境外输入新冠肺炎确诊病例,新增无症状感染者1例 ,治愈出院32例。以下是详细情况:新增病例情况本地确诊与疑似病例:无新增报告本地确诊病例、疑似病例。境外输入确诊、疑似及无症状感染者:无新增报告境外输入确诊病例 、疑似病例和无症状感染者 。

6、月7日0时至24时 ,北京新增2例境外输入新冠肺炎确诊病例,治愈出院5例。具体信息如下:新增确诊病例情况新增2例确诊病例均为境外输入,1例来自意大利 ,1例来自西班牙,均已送至定点医疗机构救治。新增报告疑似病例3例、密切接触者87人 。

截至7月29日12时,北京昌平确诊病例所在楼的606名居民核酸检测结果均为阴性。 以下是详细情况说明:病例通报与关联情况7月27日 ,昌平区新增1例新冠肺炎确诊病例,为大连市疫情关联病例,在京暂住于天通苑西三区女儿家。7月28日 ,该病例的女婿被诊断为确诊病例 。昌平区随即启动应急响应机制,对病例所在社区实施严格防控 。

在北京市公安局 、北京市卫生健康委、市疾控中心的支持下,昌平区迅速行动 ,对确诊病例进行了密切接触者的排查,截至目前,已经追踪到267名密切接触者 ,并全部落实了管控措施。龙跃苑二区及其周边9个小区约1万人被连夜封控管理 ,所有小区均按照要求落实了管控措施,完成了公共区域的环境消杀工作。

由于北京昌平区22日报告了4例确诊病例,但这4例确诊人员是内蒙古旅游返京核酸检测排查呈阳性 ,所以当地为了防控疫情立即采取了防控措施,宣布昌平全区进入应急状态 。

月6日0时至15时,新增本土新冠肺炎病毒感染者30例 ,其中,隔离观察人员29例、社会面筛查人员1例;朝阳区17例,密云区6例 ,海淀区 、昌平区各3例,通州区1例;轻型21例、无症状感染者9例。现将相关情况通报如下:感染者584:通过社会面核酸筛查发现,现住朝阳区安贞街道安华西里二区17号楼。

南京一例新冠肺炎确诊病例的3名密切接触者在北京的行程轨迹引起了广泛关注 。据@北京昌平报道 ,这3名密切接触者于7月24日从山东蓬莱出发,通过公共交通工具到达了呼伦贝尔市扎赉诺尔区。

发表评论

网站地图