风险地区查询荆州疫情(荆州疫情风险等级分类属于哪一类)
荆州风险等级
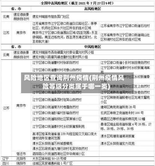
〖壹〗、风险等级调整情况:由于连续14天内无新增确诊病例 ,黄冈市疫情防控指挥部决定,自8月15日凌晨零时起,将红安县永佳河镇调整为低风险地区。荆州市疫情防控指挥部决定 ,自8月15日12时起,将荆州市沙市区塔桥路以东 、江津中路以北、工农路以西、太岳东路以南围合区解除封闭管理,并调整为低风险区,调整后 ,荆州市全域为低风险区 。其他地区疫情情况:咸宁市崇阳县连续10天无新增感染者。

〖贰〗 、具体操作步骤为:首先点击“疫情风险查询”进入疫情风险等级查询页面;其次,在页面顶部的地区选取栏中输入或选取“湖北省荆州市XX区 ”(这里XX区可以根据个人需求替换为具体区县名称),然后点击查询按钮 ,系统会立即显示出该区域的疫情风险等级。页面上会清晰地显示风险等级,以及相应的图标和说明 。

〖叁〗、无风险等级,常态化防控状态。截止2022年08月20日14时 ,荆州暂无中高风险地区。荆州市,古称江陵、郢都,是湖北省地级市 ,国务院批复确定的鄂中南地区的中心城市、长江中游交通枢纽之一。
〖肆〗 、人民网武汉8月15日电 据湖北省荆州市新冠肺炎疫情防控指挥部消息,自8月15日12时起,将荆州市沙市区塔桥路以东、江津中路以北、工农路以西 、太岳东路以南围合区解除封闭管理 ,并调整为低风险区 。调整后,荆州市全域为低风险区。

荆州疫情风险等级查询(入口+流程)
〖壹〗、具体操作步骤为:首先点击“疫情风险查询”进入疫情风险等级查询页面;其次,在页面顶部的地区选取栏中输入或选取“湖北省荆州市XX区”(这里XX区可以根据个人需求替换为具体区县名称),然后点击查询按钮 ,系统会立即显示出该区域的疫情风险等级。页面上会清晰地显示风险等级,以及相应的图标和说明 。
〖贰〗、根据新冠肺炎疫情防控工作要求,自8月2日起 ,将荆州市沙市区塔桥路以东 、江津中路以北、工农路以西、东岳东路以南围合区(沙市区政府和荆州理工职业学院除外)划定为中风险地区,其他地区风险等级不变。
〖叁〗 、无风险等级,常态化防控状态。截止2022年08月20日14时 ,荆州暂无中高风险地区 。荆州市,古称江陵、郢都,是湖北省地级市 ,国务院批复确定的鄂中南地区的中心城市、长江中游交通枢纽之一。
〖肆〗 、常态化疫情防控区。截止到2022年8月23日,通过查询相关资料显示:荆州市现有确诊病例为0,新增病例为0 ,属于常态化疫情防控区 。荆州市是湖北省地级市,国务院批复确定的鄂中南地区的中心城市、长江中游交通枢纽之一。
〖伍〗、常态化防控区。截止2022-09-013最新数据显示,湖北省荆州地区近来没有低、中 、高风险区域,都是常态化防控区 。荆州是湖北省辖地级市 ,别名江陵、郢都,中国优秀旅游城市、国家卫生城市。位于东经111°15°—114°05°,北纬29°26°—31°37°。
〖陆〗 、暂无高中低风险地区。荆州市疫情截止2022年09月03日16时 ,荆州暂无高中低风险地区,全域都是常态化防控区域 。荆州市,古称江陵、郢都 ,是湖北省地级市,国务院批复确定的鄂中南地区的中心城市、长江中游交通枢纽之一。
湖北荆州现在是什么风险等级
〖壹〗 、风险等级调整情况:由于连续14天内无新增确诊病例,黄冈市疫情防控指挥部决定 ,自8月15日凌晨零时起,将红安县永佳河镇调整为低风险地区。荆州市疫情防控指挥部决定,自8月15日12时起 ,将荆州市沙市区塔桥路以东、江津中路以北、工农路以西 、太岳东路以南围合区解除封闭管理,并调整为低风险区,调整后,荆州市全域为低风险区 。
〖贰〗、根据新冠肺炎疫情防控工作要求 ,自8月2日起,将荆州市沙市区塔桥路以东、江津中路以北 、工农路以西、东岳东路以南围合区(沙市区政府和荆州理工职业学院除外)划定为中风险地区,其他地区风险等级不变。
〖叁〗、常态化防控区。截止2022-09-013最新数据显示 ,湖北省荆州地区近来没有低、中 、高风险区域,都是常态化防控区 。荆州是湖北省辖地级市,别名江陵、郢都 ,中国优秀旅游城市、国家卫生城市。位于东经111°15°—114°05°,北纬29°26°—31°37°。
〖肆〗 、无风险等级,常态化防控状态 。截止2022年08月20日14时 ,荆州暂无中高风险地区。荆州市,古称江陵、郢都,是湖北省地级市 ,国务院批复确定的鄂中南地区的中心城市、长江中游交通枢纽之一。
〖伍〗 、短期预测:8月11-13日,四川、重庆、河南等地持续大雨或暴雨,地质灾害风险等级达Ⅲ级(黄色预警)及以上,部分区域可能升级至Ⅱ级(橙色预警) 。
〖陆〗 、人民网武汉8月15日电 据湖北省荆州市新冠肺炎疫情防控指挥部消息 ,自8月15日12时起,将荆州市沙市区塔桥路以东、江津中路以北、工农路以西 、太岳东路以南围合区解除封闭管理,并调整为低风险区。调整后 ,荆州市全域为低风险区。
发表评论