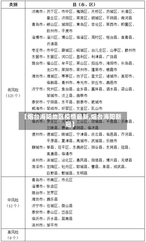
【烟台海阳地区疫情最新,烟台海阳新冠】

海阳封城了吗2022

没有。截止到2022年9月29日,通过查询海阳市疫情防控指挥中心公告表示 ,海阳境内无新增无症状感染者和确诊病例,境内地区均为常态化管理,不需要封城 ,境内居民仍然需要按时做核酸,配合境内防疫工作 。

【烟台海阳地区疫情最新,烟台海阳新冠】-第1张图片

021年11月,被水利部办公厅、财政部办公厅择优确定为中央财政支持的“2022年水系连通及水美乡村建设试点县 ”。清乾隆三年(1738年)以海阳县之丰顺镇置县 ,县治设汤田(今丰良镇),属潮州府。县因镇名,镇因(丰溪)水名 ,取意吉祥 。1912年属广东省政府潮循道 ,1937年属第第八行政督察区。

【烟台海阳地区疫情最新,烟台海阳新冠】-第2张图片

山东海阳离哪个机场近?

〖壹〗 、海阳离青岛的胶东世界机场更近些,距离约133公里,胶东机场在海阳有候机室。距离烟台的蓬莱世界机场稍远 ,约153公里 。原来烟台的莱山机场其实更近些,但现在已经不用了。

〖贰〗、蓬莱机场与海阳核电生活区的高速驾车距离是 175公里,流亭机场的距离是127公里。最方便的方法是在机场购买可以坐10人的旅游车车票 ,大约1小时30分钟到海阳 。

〖叁〗、青岛流亭机场,作为山东省内重要的民用机场,位于青岛市市北区 ,距离辛安镇较近 。青岛流亭机场拥有完善的航线网络,连接国内外多个城市,为旅客提供了便捷的空中出行选取。青岛北站与青岛流亭机场在交通方面形成了良好的互补关系。青岛北站主要服务于铁路交通 ,为乘客提供了高速便捷的地面交通方式 。

〖肆〗 、近来烟台市辖区内没有开通高铁,也没有民用机场,烟台周边地区乘坐飞机要到青岛流亭机场。高铁当然也要到胶济客运专线沿途车站了 ,最近的也是青岛地区。

〖伍〗、公里 。截止2023年1月19日 ,百度地图的相关信息显示,蓬莱机场到海阳市需要驾车1小时44分钟,两地相距153公里 ,需要走多个高速才可以到达,路途不是很远,可以选取自己驾车前往即可。

海阳辛安核电开工延迟

是的 ,海阳辛安核电的开工确实延迟了。通过查询相关资料显示,海阳辛安核电开工延迟是疫情原因,截止到2022年7月29日 ,海阳辛安的疫情还是严重,属于中风险地区,根据相关防疫规定 ,暂时对辛安核电开工进行延迟,开工时间暂不明确 。以上内容仅供借鉴,具体信息请以官方公布为准。

烟台海阳辛安核电项目拟建2台“华龙一号”百万千瓦级压水堆核电机组 ,具体信息如下:项目背景与规划项目由中核山东核能有限公司建设 ,位于烟台市海阳市辛安镇卓格庄村。厂址规划总容量为4台百万千瓦级压水堆核电机组及2台其他反应堆工程,采用“一次规划、分期建设”模式 。

海阳核电二期辛安项目于2023年8月6日标志着正式开工。 该项目由中国核电集团公司在山东省海阳市投资建设,总装机容量达到600万千瓦。 开工仪式的举行意味着中国核电行业迎来了新的发展里程碑 。 项目完成后 ,将显著增强山东地区的能源供应能力 。

针对反对在山东海阳辛安建设第二座核电站的诉求,需从信息公开 、环境安全评估、公众参与及政府监管等层面进行综合考量与回应。以下为具体分析:关于项目信息公开的质疑中核集团公告的合法性:中核集团作为项目实施主体,通过官方网站发布招标环评公告是符合《环境影响评价公众参与办法》的常规操作。

中核二三烟台辛安项目注册地位于山东省烟台市海阳市辛安镇辛政街3号 ,而辛安核电站位于辛安镇卓格庄村北侧,二者地理位置存在一定差异 。中核二三烟台辛安项目位置中核二三烟台辛安项目即中国核工业二三建设有限公司烟台项目部,其注册地址明确为山东省烟台市海阳市辛安镇辛政街3号。

根据最新消息 ,海阳核电二期辛安项目已于2023年8月6日正式开工。该项目是中国核电集团公司在山东省海阳市投资建设的一座大型核电站,总装机容量为600万千瓦 。该项目的开工标志着中国核电行业迈向新的里程碑,将为山东地区的能源供应提供重要支持。

山东海阳2026过年退休金发放时间表

若2026年海阳仍沿用此发放周期 ,且2月18日至22日为原定发放日,则因春节假期影响,养老金将提前至2月10日至13日发放。若海阳常规发放日早于2月14日(如每月10日左右) ,则发放时间不受春节影响 ,仍按原日期执行 。

025年3月办理退休的人员,首次认证需在2025年1月至3月期间完成;若未在此期间完成首次认证,后续需每年至少认证一次 ,两次认证间隔不超过12个月。首次认证时间要求根据烟台市退休人员养老金认证规则,2025年3月新办理退休的人员,首次认证需在退休月份当月及前三个月内完成 ,即2025年1月至3月期间。

12月2日青岛人员能回海阳吗?

〖壹〗、能 。截止2022年12月8日,经查询海阳市疫情防控中心对外公示信息显示,海阳市为高风险地区 ,青岛人员返回海阳市应第一时间主动向所在社区 、住宿宾馆和单位报备,并配合当地疫情防控指挥部做好核酸检测,所以是能回的。海阳市 ,隶属于山东省烟台市,位于山东半岛东南部,烟台市境南部。

〖贰〗 、发布时间:2022年12月3日海阳市:关于寻找密切接触者的紧急通告2022年12月2日 ,我市在省外返海人员中发现1例阳性人员 。我市立即开展流调、消杀等应急处置工作 ,该名阳性人员已转入定点医院进行医学观察 。现急需寻找与此名阳性人员的同活动轨迹人员。

〖叁〗、开放时间:景区季节性停业,原开放时间为12月16日-次年2月28日,每天8:30-17:00 ,具体以景区公示为准。门票费用:基础门票:30元/人(含景区入场,不含滑雪项目) 。滑雪费用(双板/单板):平日:两小时150元,4小时180元 ,全天240元。周末:两小时180元,4小时240元,全天300元。

〖肆〗 、成立背景:1947年7月由原第54军整编而成 。首任师长:阙汉骞(黄埔四期毕业 ,书法造诣高,兼任整编第54军军长)。隶属关系:隶属胶东兵团。主要作战经历:1947年9月至12月参与胶东作战,12月1日由海阳海运撤回青岛 ,北上救援莱阳 。

〖伍〗、北连栖霞,南濒黄海,西南隔丁字湾与即墨相望。总面积18884平方千米。近代管理范围:1950年5月 ,隶属文登专署 。1956年 ,隶属莱阳专署。1958年10月,隶属烟台专署(后改称烟台地区行政公署)。1983年,属烟台市 。1996年4月29日 ,撤销海阳县,设立省辖县级海阳市,由烟台市代管 。

物流停了吗

物流公司还未揽件:您的快递暂时停留在某个物流环节 ,尚未到达下一物流环节。这可能是因为快递公司尚未开始运输或者运输量较大。 地区性缺货或货量较少:在某些地区或者特定类型的商品中,可能因为货源不足或订单较少而造成暂时缺货 。这并不一定意味着商品本身有问题或存在错误,但是也可能出现物流信息停滞的现象。

淘宝物流停滞是因为物流信息没有及时更新、物流人手不够 、包量大、快递丢失。物流信息没有及时更新 。包裹在运输途中正常运输 ,但系统上却没有及时录入到位。包裹经过某个大型中转站分拨时,由于物流公司人手不够,或分包量大等原因 ,没有及时将物流信息上传系统。

快递会有24小时内的停顿,属正常现象,如果过了24小时还没更新物流消息 ,可能是包裹货物已经开始分配运送了 ,但是却没有及时上传到系统中,所以看起来一直停顿 。建议去官方网站查询物流消息,实在没有的话可以去快递官方网站查看快递网点中转站电话号码 ,这些都可以帮看到自己的货物信息。

发表评论

网站地图