许昌疫情中风险地区(许昌最新疫情风险等级)
本文目录一览:
许昌属于低风险区吗
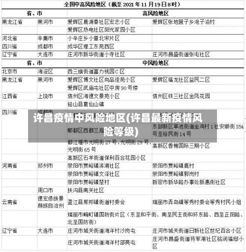
1、截至目前,许昌市属于低风险区。不过,河南省风险等级会经常调整 ,以下为获取最新风险等级信息的方法:全国疫情风险等级查询系统:点击相关链接进入系统后,可直观看到最新疫情风险等级 。在【切换城市】栏选择其他城市,还能查询全国各地最新风险等级。

2 、许昌若属于中高风险地区所在的地市的其他低风险区域 ,从许昌返回宝鸡的人员需按照此要求进行健康监测和核酸检测。

3、是的,许昌目前属于低风险地区 。许昌各地区疫情风险等级为低风险地区:魏都区、长葛市 、禹州市、鄢陵县、许昌县 、襄城县。截止2022-06-05 00:04:08 最新数据显示,许昌许昌地区目前没有中、高风险区域 ,都是低风险地区。
4、截至目前,河南省许昌市有中高风险地区,根据上海最新发布的防疫规定 ,中高风险地区人员应暂缓来沪返沪,待所在地区风险等级降至低风险后方可来沪返沪 。
5 、截止2022年4月11日16时,许昌全域属于低风险地区。低风险地区回信阳不需要隔离。有中高风险地区所在乡镇旅居史的返乡来信人员 ,要严格落实14天集中隔离+7天居家健康监测+7次核酸检测的管控措施 。

2022河南许昌回青岛规定(报备+核酸+隔离)
1、报备规定中、高风险地区所在县(市、区)人员:暂缓来青;若确需来青,需提前3天主动向目的地社区(村居) 、单位或宾馆报备,了解最新政策并配合防控要求。中、高风险地区所在地级市的其他县(市、区)人员:非必要不来青;若确需来青,同样需提前3天报备 ,并配合后续防控措施。
2 、报备规定所有省外入(返)青人员须提前3天向居住地(或住宿宾馆)所属社区主动报备,确保社区提前掌握人员信息并落实防控措施 。核酸规定 需持48小时内核酸检测阴性证明入青。抵达后第1天和第3天需各进行1次核酸检测,确保及时发现潜在风险。
3、需报备人员范围:2021年12月20日以来有河南省许昌市 ,12月21日以来有河南省郑州市,12月22日以来有河南省信阳市和商丘市,12月23日以来有浙江省金华市旅居史的人员 ,尤其是与病例活动轨迹有交集、重合的来(返)青人员。
4 、022年青岛聚集性活动疫情防控规定如下:严格控制聚集性活动规模:国内疫情形势严峻,风险就在身边,市民需提高警惕 ,不要参加大规模人员聚集性活动 。提倡家庭聚会聚餐等不超过10人。聚餐活动报备要求:自行举办5桌以上宴会等聚餐活动的个人,须向当地社区居委会或村委会报备,并落实疫情防控规定。
许昌是中风险地区吗
截至目前 ,河南省许昌市有中高风险地区,根据上海最新发布的防疫规定,中高风险地区人员应暂缓来沪返沪,待所在地区风险等级降至低风险后方可来沪返沪 。
中、高风险地区所在地级市的其他县(市、区)人员:非必要不来青;若确需来青 ,同样需提前3天报备,并配合后续防控措施。隔离与核酸检测规定根据许昌当地风险等级及来青人员行程轨迹,具体要求如下:中高风险地区人员 隔离要求:暂缓来青;若确需来青 ,抵达后需进行14天集中隔离+7天居家健康监测。
目前河南春节期间不建议走亲戚串门,高风险地区重点区域不允许串亲戚,中低风险地区虽非绝对禁止但也不建议 ,无疫情市区需避开外省人员风险途径 。高风险地区重点区域:河南省许昌市 、禹州市多地升级为高风险地区,对于这两个地方的一些重点区域,不允许在春节期间串亲戚。
根据查询相关信息显示许昌鄢陵地区没有低、中、高风险区域 ,都是常态化防控区。防控措施为 。不麻痹 、不大意。千里之堤,溃于蚁穴。在疫情防控方面,一个小小的疏忽 ,就可能毁掉来之不易的抗疫成果 。戴口罩、要坚持。科学佩戴口罩是预防呼吸道传染病最有效的措施之一。打喷嚏、讲礼仪。
发表评论