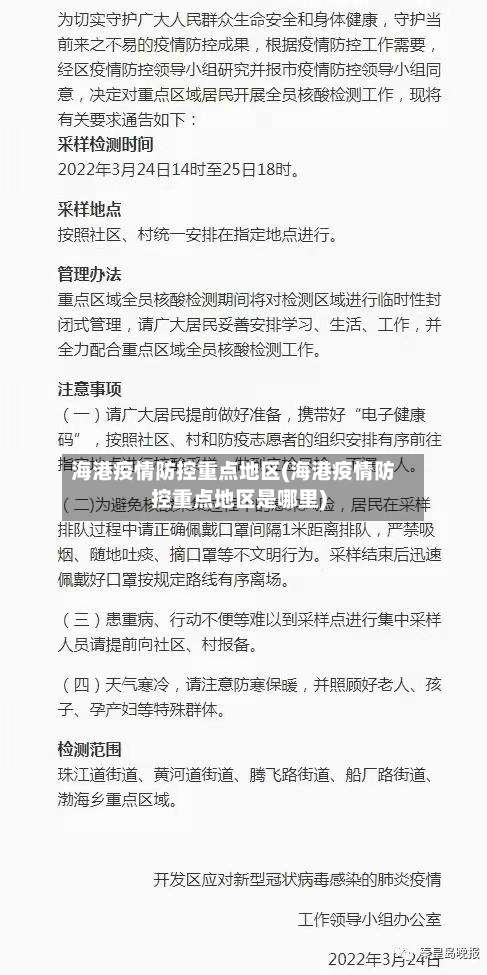
海港疫情防控重点地区(海港疫情防控重点地区是哪里)
唐山海港经济开发区转入常态化疫情防控阶段
〖壹〗 、唐山海港经济开发区新冠肺炎疫情防控工作总指挥部关于全区转入常态化疫情防控阶段的通告广大居民:我区自4月19日启动全域临时封控管理以来已满14天 ,经区新冠肺炎疫情防控工作指挥部研究决定,自2022年5月4日24时起全区转入常态化疫情防控阶段 。

〖贰〗、唐山海港经济开发区新冠肺炎疫情防控工作总指挥部关于全区解除全域封控管理的通告按照全市统一安排部署,经海港区新冠肺炎疫情防控工作总指挥部研究 ,决定自2022年4月27日零时起,全区除3个重点区域外,其他区域解除临时封控措施 ,调整为防范区,逐步有序恢复生产生活秩序。现将有关事项通告如下。

〖叁〗、唐山海港经济开发区封控多久?唐山海港经济开发区自2022年4月19日6时起开始封控,暂定3天,解除时间另行通知 。全区所有社区实行封闭管理。每个居民小区 、村原则上只保留一个出入口 ,卡口24小时值守,检查点值守人员不少于2人。
〖肆〗、河北唐山海港经济开发区新冠肺炎疫情防控工作领导小组办公室关于寻找与次密切接触者有相同行动轨迹人员的通告2021年8月4日中午,我区通过自主排查 ,发现冯某某为新冠病毒核酸检测阳性密接孟某的密切接触者,我区立即启动流调程序,并对冯某某及其密接人员落实了隔离管控措施 。
唐山海港经济开发区封控多久(唐山港封港最新消息)
唐山海港经济开发区自2022年4月19日6时起开始封控 ,暂定3天,解除时间另行通知。全区所有社区实行封闭管理。每个居民小区、村原则上只保留一个出入口,卡口24小时值守 ,检查点值守人员不少于2人。城市运转保障人员 、防疫人员、公职人员可凭单位介绍信或防控指挥部制发的个人通行证,出入小区、村 。实施疫情防控临时性交通管制。
唐山海港经济开发区新冠肺炎疫情防控工作总指挥部关于全区转入常态化疫情防控阶段的通告广大居民:我区自4月19日启动全域临时封控管理以来已满14天,经区新冠肺炎疫情防控工作指挥部研究决定 ,自2022年5月4日24时起全区转入常态化疫情防控阶段。
唐山海港经济开发区新冠肺炎疫情防控工作总指挥部关于全区解除全域封控管理的通告按照全市统一安排部署,经海港区新冠肺炎疫情防控工作总指挥部研究,决定自2022年4月27日零时起,全区除3个重点区域外 ,其他区域解除临时封控措施,调整为防范区,逐步有序恢复生产生活秩序 。现将有关事项通告如下。

秦皇岛集中隔离点在哪
海港区杜庄镇片区内。通过查询相关资料显示 ,秦皇岛集中隔离点位于海港区杜庄镇片区内,占地面积623亩,规划总建筑面积172313平方米 。建设隔离用房30栋568间 ,项目完成后,主要用于公共卫生应急处置。EK空调提供的一批空气源热泵机组已抵达项目现场,为海港区方舱隔离点提供制冷、供暖保障 ,助力秦皇岛疫情防控。
秦皇岛市海港区杜庄镇片区 。秦皇岛是河北省辖地级市,是国务院批复确定的中国环渤海地区重要的港口城市,该地区为应对新型冠状病毒肺炎疫情 ,于2021年建立集中隔离观测点,该项目位于秦皇岛市海港区杜庄镇片区,占地面积623亩,规划总建筑面积172313平方米。
秦皇岛根据河北省卫生健康委员会在2022年9月11日发布的公告 ,在2022年9月24日发出通知,从2022年9月24日开始到10月30日,来秦皇岛的外省人员 ,要进行7天居家隔离,中高风险区的人员,需要进行集中隔离 ,并按照要求做核酸检测。
高风险地区进秦皇岛“秦皇岛健康宝”报备;凭48小时内核酸检测阴性证明通行;实施7天集中隔离 。注册“秦皇岛健康宝 ”小程序将用于查验健康码 、行程卡、来秦返秦提前报备等信息通过“秦皇岛市健康宝小程序”提前报备;实施7天集中隔离。
隔离及核酸规定: 所有来返秦人员均需持48小时内核酸阴性证明,且为所有入秦人员在第一落地点提供1次免费核酸检测;未持有48小时内核酸检测阴性证明,需要在落地核酸检测结果确认为阴性后 ,方可入秦。 来返秦人员均需在入秦前48小时通过“秦皇岛健康宝”中“秦来秦往 ”模块进行预约报备。
现在来秦皇岛需要手续:如果来自低风险地区,入秦时需要提供48小时有效核酸检测阴性证明 。并出示行程码、健康码。如果来自中高风险地区所在县(市 、区),需要先到定点隔离场所暂住 ,做核酸检测等检查。14天后,身体确信无恙,可以到秦皇岛任何地方 。
秦皇岛疫情今天封了几个小区
通过查询相关资料显示,秦皇岛疫情今天封了2个小区 ,因为现在是2022年9月6号,秦皇岛防疫部门发布公告称,截至6号下午5点 ,已经有2名密接者检测出阳性,后立即对居住的东方明珠城小区,东华北里2个小区采取封控措施 ,最大程度阻断疫情传播途径。所以秦皇岛疫情今天封了2个小区。
个 。通过查询秦皇岛市疫情防控中心官方网站了解到,截止2022年10月11日,该市内新增无症状患者3例 ,属于中风险地区,其中海港区盛秦世界小区、和美二期小区、森林家园二区3个小区有无症状患者病例,已被封禁。用户可通过秦皇岛市疫情防控中心官方网站查询了解最新情况。
秦皇岛疫情封了8个小区 。根据秦皇岛市2022年10月9日当天的疫情防疫公开情况显示 ,秦皇岛市的高风险地区有5个,中风险地区有3个,被封的小区共有8个。
秦皇岛金色未来商厦5楼办理档案的那里的联系电话是多少?
秦皇岛金色未来商厦5楼办理档案电话:0335-3566125/126。地址:河北省秦皇岛市海港区红旗路339号金色未来商厦5楼33号窗口 。
可以联系当地的人才市场专管档案的。秦皇岛市人才是搬到金色未来商厦,在5楼。电话:3566161 ,这个电话能打通。你的户口页应该是在那领,你打个电话问问就知道了 。希望可以帮到你。
其具体地址位于海港区金色未来商厦5楼。前往此处办理退休相关业务时,建议提前准备好个人身份证明 、社保缴费记录等相关材料 ,以便能够顺利完成申报流程 。同时,由于该中心业务可能较为繁忙,前往办理业务前可先通过电话等方式询问具体的工作时间与业务办理要求 ,避免因信息不准确而耽误时间。
秦皇岛海港区9月5日全员核酸时间
〖壹〗、秦皇岛海港区9月5日全员核酸时间为8时至18时。
〖贰〗、能用 。9月5日0时到9月7日0时中间间隔48小时,而核酸的有效时间为48小时,因此用户在9月7日0时之前是能够使用的核酸检测阴性证明的 ,如果超过了0时就不能使用了。
〖叁〗 、时间:9月6日上午9:00-11:00,地点详见准考证。按2:1比例依据笔试成绩从高到低确定参加面试人员,末位并列都进入面试 。定向招聘岗位笔试人员与招聘指标达不到2:1的 ,全部进入面试。笔试成绩及参加面试人员名单于9月14日上午10:00在海港区政府网公示。
发表评论