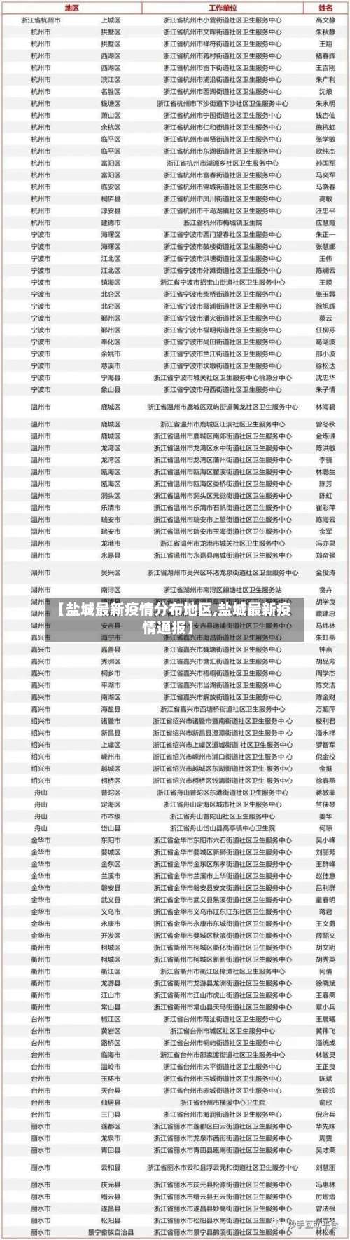
【盐城最新疫情分布地区,盐城最新疫情通报】

江苏近来哪里有疫情

〖壹〗 、021年12月14日0-24时 ,江苏无新增确诊病例,新增境外输入无症状感染者1例,近来在定点医院隔离治疗的确诊病例共3例(本土1例、境外输入2例)。 具体信息如下:新增病例情况新增确诊病例:0例 。新增境外输入无症状感染者:1例。解除医学观察的无症状感染者:1例(境外输入)。

【盐城最新疫情分布地区,盐城最新疫情通报】-第1张图片

〖贰〗、截至2022年3月30日0-24时 ,江苏有确诊病例的城市包括无锡市 、盐城市 、镇江市、泰州市 。具体新增情况如下:无锡市:新增本土确诊病例1例 ,在定点医院隔离治疗 。盐城市:新增本土确诊病例2例,其中1例由无症状感染者转为确诊病例,均在定点医院隔离治疗。镇江市:新增本土确诊病例1例 ,在定点医院隔离治疗。

【盐城最新疫情分布地区,盐城最新疫情通报】-第2张图片

〖叁〗、月10日0-24时,江苏新增本土确诊病例7例,新增本土无症状感染者46例 ,具体情况如下:新增本土确诊病例:分布城市及数量:南京市3例,徐州市1例,苏州市2例 ,连云港市1例 。治疗情况:均在定点医院隔离治疗。

【盐城最新疫情分布地区,盐城最新疫情通报】-第3张图片

〖肆〗 、据国家卫健委22日消息,21日0时至24时,31个省(自治区、直辖市)和新疆生产建设兵团报告新增新冠肺炎本土确诊病例12例 ,其中江苏11例,云南1例。新增本土无症状感染者7例,均在江苏 。

盐城市哪些县有疫情

盐城市近来射阳县、建湖县 ,亭湖区有疫情高风险区 ,其他县区为常态化防控。

月29日:自驾从外省(市)返盐,经G15沈海高速滨海高速出口进入盐城。抵达滨海县东海大道停车场,后由专车闭环转运至集中隔离点隔离 。4月30日:在集中隔离点接受医学观察。报备要求需报备人员:与病例活动轨迹有时间 、空间重合的人员。近期接触过外省(市)返盐人员者 。

江苏省盐城市滨海县新冠肺炎确诊病例涉莱阳活动轨迹莱阳市疾病预防控制中心接外地协查 ,江苏省盐城市滨海县新冠肺炎确诊病例有莱阳活动史,为切实保障广大群众健康安全,现将其在莱阳的主要轨迹公布如下:3月17日12时许-20日8时许主要在莱阳市龙旺庄街道办事处梁好泊村配货点院内活动。

盐城市射阳县疫情防控询问电话:0515-82181983。盐城市建湖县疫情防控询问电话:0515-86213609 。盐城市东台市疫情防控询问电话:0515-89561102 。

江苏盐城是低风险地区吗

〖壹〗、需要。根据新冠肺炎防控小组最新要求 ,出城的话要去居委会或者村里提交申请。盐城属疫情低风险地区,从盐城到淮安,需要出示健康码绿码行程码绿码 ,建议做好48小时核酸检测,凭48小时核酸阴性证明再出发 。

〖贰〗、不是什么是高中低风险区域高风险区域:一般是指合计新冠病例超过了50例,而且〖Fourteen〗 、天内有聚集性疫情出现。中风险地区:14天以内有新增加确诊病例 ,合计确诊病例不超过50病例;共合计确诊的病例已超过50例,14天以内并无未发生。聚集性疫情 。

〖叁〗、盐城属疫情低风险地区,从盐城到淮安 ,需要出示健康码绿码行程码绿码 ,建议做好48小时核酸检测,凭48小时核酸阴性证明再出发。

〖肆〗、中国很多地方都是低风险地区,中高风险地区只是局部少数地方 ,除了山东临沂,像江苏盐城,安徽芜湖等等都是低风险地区。

〖伍〗 、你好 ,截止2022年11月28日13时,盐城共有低风险地区10处,高风险地区28处 。

〖陆〗、盐城盐都区属于:低风险区域。低风险地区:没有确诊病例 ,或者是连续14天没有新增确诊的病例。高风险区域:是累计新冠肺炎病例超过了50例,而且〖Fourteen〗、天内是有聚集性疫情发生 。中风险地区:14天以内有新增确诊的病例,且累计新冠确诊病例没有超过50例;累计新冠确诊病例超过50例 ,14天以内未出现聚集性疫情。

盐城新增1例确诊病例,请有关人员立即报备!

〖壹〗 、盐城市新增1例新冠肺炎确诊病例(轻型),系外省(市)返盐闭环管理人员,相关人员需立即报备。病例基本情况发现时间:2022年4月30日 ,在集中隔离点核酸检测中发现阳性 。诊断结果:新冠肺炎确诊病例(轻型) ,已转运至市公共卫生临床中心隔离救治 。感染来源:外省(市)返盐人员,全程闭环管理,未造成社会面传播风险。

〖贰〗 、月17日 ,新建区在对重点人群核酸检测中发现3例阳性感染者,经复核判定为1例轻型确诊病例和2例无症状感染者,均已转运至定点医疗机构。 以下是详细通报内容:感染者基本情况 确诊病例1(涂某某):女 ,71岁,现住新建区石岗镇长征路,为无症状感染者1(唐某某)的妻子 。

〖叁〗、月1日(含)以来途经或旅居云南德宏傣族景颇族自治州瑞丽市。其他风险人员 接到外省(市、县 、区)各级疾控中心电话告知的密切接触者等风险人员。

〖肆〗、中国驻乌干达大使馆12月5日发布公告称 ,某在乌印度企业项下从事承包项目的47名中国公民新冠病毒核酸样本呈阳性,其中少数人有症状,其余为无症状感染者 。使馆已采取紧急措施 ,并发布多项防疫提醒。

〖伍〗、月22日,有国内中高风险地区旅居史的重点人员来返上城区需立即主动向当地社区 、单位或入住的酒店、宾馆报告。

盐城响水疫情一共有几人感染

盐城响水疫情一共有357人感染 。通过查询相关公开资料显示,截止于2022年11月29日盐城响水地区防疫防控为高风险地区 ,在定点医院隔离治疗的确诊病例93例(本土77例 ,境外输入16例),接受隔离医学管理的无症状感染者264例(本土233例,境外输入31例)。

有。通过查询查询盐城响水疫情防控中心显示:截至2022年12月8日 ,现有确诊112例,处于高风险地区,有疫情 。盐城 ,江苏省地级市,长江三角洲中心区27城之一,地处中国东部沿海地区 ,江苏省中部,东临黄海,南与南通接壤。

根据疫情防控政策 ,盐城市响水县近来有新冠病毒阳性病例。

苏州:23个徐州:4个南通:4个连云港:41个淮安涟水:2个盐城响水:4个宿迁:2个长江汽渡查验点江苏省设置长江汽渡查验点5个,涉及城市为苏州、南通 。

本次2022下半年江苏盐城市响水县事业单位共招聘77人,岗位数为69 ,中专起报 。报名采用网络方式进行。报名网址:http://pr.xssxsl.com/ERS_Index.asp。

盐城疫情防控询问电话24小时是0515-12345 。具体如下:盐城市市本级疫情防控询问电话:0515-12345。盐城市亭湖区疫情防控询问电话:0515-68552880。盐城市盐都区疫情防控询问电话:0515-88307577 。盐城市大丰区疫情防控询问电话:0515-83288206。盐城市响水县疫情防控询问电话:0515-86879183。

盐城有几个中高风险地区呢

个 。通过查询盐城疫情防控通报显示 ,截止2022年12月9日,盐城累计确诊184,有中高风险区25个。盐城 ,江苏省辖地级市,Ⅱ型大城市,长江三角洲中心区城市 ,地处中国东部沿海地区,江苏东部,东临黄海。

江苏盐城暂无中风险区 。通过查询相关公开信息显示:截止于12月3日 ,盐城新增本土病例0+20例其中新增本土确诊0例,新增无症状感染者20例。现有确诊104例,累计确诊172例 ,现有高风险地区1个。

你好,截止2022年11月28日13时,盐城共有低风险地区10处 ,高风险地区28处 。

发表评论

网站地图