【现在广东地区哪里有疫情,现在广东地区哪里有疫情发生】
广东新增10例确诊!今日起,佛山这些区域内所有人员居家隔离
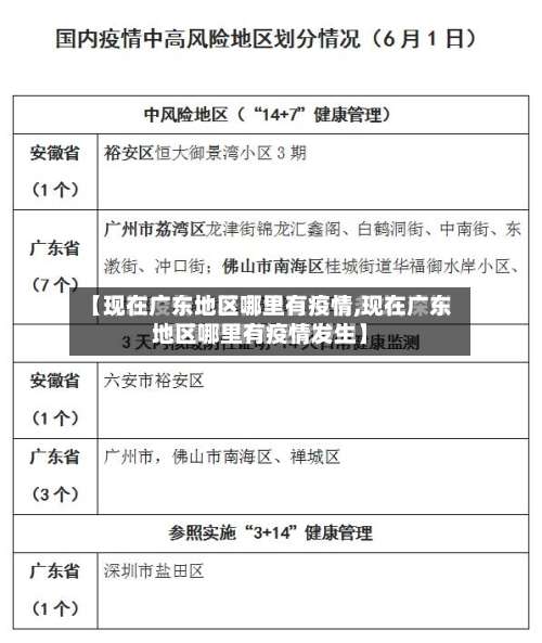
〖壹〗、月31日0-24时,广东新增11例本土确诊病例(其中1例为无症状感染者转确诊) ,并非10例,且均为广州报告;佛山部分区域实行封闭管理,部分人员需居家隔离 。以下是详细信息:新增确诊病例情况 总体数据:5月31日0-24时 ,广东省新增11例本土确诊病例(其中1例为无症状感染者转确诊),新增2例本土无症状感染者,均由广州报告。

〖贰〗 、通告称:6月1日起,佛山部分区域内所有人员实行居家隔离。具体区域范围:禅城区石湾镇街道绿茵鸣苑小区和南海区桂城街道永安路以西、南港路以北、新胜路以东 、佛山水道以南的区域范围执行措施:所有人员实行居家隔离 ,严格遵守封闭管理措施,确保“足不出户 ”,日常必需物品由属地街道配送 。

〖叁〗、通告指出:部分区域实行封闭管理措施 ,所有人员实行居家隔离。
〖肆〗、0月29日小区被划为封控区,所有出入口及内部道路封闭,居民开始居家隔离并接受入户核酸检测。政府最初通知隔离3天 ,但因疫情发展(确诊病例数从5例增至12例),第三天(10月31日)接到解封暂定的通知,隔离期延长。
〖伍〗、月31日 ,广东佛山市发布通告,部分区域实行封闭管理,所有人员实行居家隔离 。例如 ,禅城区石湾镇街道绿茵鸣苑小区和南海区桂城街道特定区域范围内,所有人员严格遵守封闭管理措施,确保“足不出户”,日常必需物品由属地街道配送。
〖陆〗 、月3日0-24时 ,广东省新增本土确诊病例9例(广州8例,佛山1例),本土无症状感染者转确诊2例(广州) ,新增本土无症状感染者1例(广州)。本轮广州疫情由印度发现的变异毒株引发,该毒株首次在国内出现社区传播,具有潜伏期短、传播速度快、病毒载量高的特点 。
广东省疫情数据分析-截止3月10日
截止3月10日 ,广东省当日零新增确诊病例,现有确诊63例,其中重症4例 ,危重症17例。以下为详细分析:当日新增确诊情况:3月10日0时-24时,广东省未报告新增本土确诊病例,表明疫情在当日未出现进一步扩散。图1-广东省密切接触/疑似趋势图现有确诊病例结构:总数:现存确诊病例63例 ,处于低位波动状态 。
月10日0 - 24时,深圳新增11例病例,其中9例诊断为新冠肺炎确诊病例,2例诊断为新冠病毒无症状感染者;4例在隔离观察的密接人员排查中发现 ,7例在重点区域核酸筛查中发现。
截至3月10日,全国疫情数据呈现境外输入病例增加 、本土新增减少、重症病例持续下降的特点,湖北省仍是疫情核心区域 ,但治愈率显著提升。
截至3月10日11点,全球累计报告113,754例新冠肺炎感染者 ,疫情呈现多国扩散态势,中国以外地区防控形势严峻 。
广东省新增9例本土确诊病例
月10日0 - 24时,广东省新增9例本土确诊病例 ,均为广州报告。具体情况如下:本土确诊病例:6月10日0 - 24时,广东省新增的9例本土确诊病例全部由广州报告。境外输入情况:新增境外输入确诊病例1例,由广州报告 ,该病例来自柬埔寨 。另有境外输入无症状感染者转确诊病例1例,同样由广州报告,来自柬埔寨。
021年6月10日0-24时,广东省新增9例本土确诊病例 ,均为广州报告。具体疫情信息如下:本土确诊病例 新增数量:9例 报告地区:广州市 病例特征:均为本土确诊病例,未提及境外关联或特殊传播途径。境外输入病例 确诊病例:新增1例(广州报告,来自柬埔寨) 。
月3日0-24时 ,广东省新增本土确诊病例9例(广州8例,佛山1例),本土无症状感染者转确诊2例(广州) ,新增本土无症状感染者1例(广州)。本轮广州疫情由印度发现的变异毒株引发,该毒株首次在国内出现社区传播,具有潜伏期短、传播速度快 、病毒载量高的特点。
021年广东疫情爆发时间为6月10日0-24时 。通过查询相关公开资料了解到2021年6月11日广东省新冠肺炎疫情情况6月10日0-24时 ,全省新增9例本土确诊病例,均为广州报告。全省新增境外输入确诊病例1例,广州报告 ,来自柬埔寨。另有境外输入无症状感染者转确诊病例1例,广州报告,来自柬埔寨 。
月11日0-24时,广东省新增本土确诊病例22例 ,新增本土无症状感染者20例。
严重。8月28日0-24时,全省新增本土确诊病例9例(深圳9例);新增本土无症状感染者3例(广州1例,深圳2例) 。近来是高风险地区。广州 ,广东省辖地级市,简称“穗”,别称羊城、花城 ,地处广东省的中南部,珠江三角洲的北缘。

疫情各地出现地点2003
003年SARS疫情在中国多地出现,主要集中于广东、北京 、四川、上海等地 。具体爆发与扩散情况如下:广东是疫情的初始集中爆发地。2002年底至2003年初 ,SARS疫情在广东部分地区出现,并逐渐扩散。广州作为广东省会,成为疫情早期最严重的区域之一。
非典疫情在中国最早于2002年11月16日在广东佛山被发现 。2003年2月3日至14日 ,广东发病进入高峰;3月上旬,非典在华北地区传播和蔓延;4月中下旬,疫情波及全国26个省、自治区 、直辖市。 疫情发展关键节点首个病例出现在2002年11月16日的广东佛山。
非典疫情是在2003年爆发的 。非典(SARS)疫情于2002年11月16日在中国广东佛山出现首例病例,2003年2月开始引起全球广泛关注 ,世界卫生组织(WHO)于2003年3月12日发布全球警报,7月5日宣布疫情结束。该疫情共波及全球29个国家和地区,累计报告病例8096例 ,其中死亡774例,病死率约为6%。
非典疫情发生在2003年 。 时间范围 疫情于2002年11月在中国广东首次发现,2003年7月全球疫情基本结束。世界卫生组织(WHO)在2003年3月12日发布全球警报 ,2003年7月5日宣布中国大陆从疫区名单中移除。 关键数据 全球累计病例8422例,死亡919例,涉及32个国家和地区 。
非典疫情确实是在2003年发生的。这次疫情由SARS冠状病毒引起 ,最初于2002年11月在中国广东出现,随后在2003年上半年扩散至全球多个国家和地区。世界卫生组织于2003年3月12日发布全球警报,并在7月5日宣布疫情结束 。根据公开数据 ,全球累计报告病例超过8000例,其中中国内地确诊病例为5327例。
中国非典疫情于2002年11月在广东佛山首次出现,2003年2月开始集中爆发,7月全球疫情结束。 疫情时间线首例病例于2002年11月16日在广东佛山出现。疫情在2003年2月于广东省集中爆发 ,并扩散至全国乃至全球 。世界卫生组织(WHO)在2003年3月12日发出全球警报。
发表评论