西安单双号限行规则说明/西安车号限号规则

  • 1、西安的单双号限行规定
  • 2 、西安市单双号限行是啥时候实行的
  • 3、单双号限行规则西安
  • 4、西安限行规定详解,西安每天限行时间及范围介绍

1 、单日(如12月27日、29日等)限行尾号9的车辆;双日(如12月28日、30日等)限行尾号0的车辆。

西安单双号限行规则说明/西安车号限号规则-第1张图片

2 、单日限行:车牌尾号为9的机动车禁止通行;双日限行:车牌尾号为0的机动车禁止通行。需注意,尾号为英文字母的机动车 ,以最后一位阿拉伯数字为准 。

西安单双号限行规则说明/西安车号限号规则-第2张图片

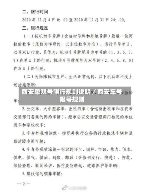
3、限行规则:按车牌尾号实行单日单号、双日双号通行(例如:尾号9的车辆单日限行,尾号0的车辆双日限行)。法定节假日和公休日不限行;若公休日因法定节假日调休为工作日,则当日不限行。

4 、西安限号新规定:实行单双号限行 。从2023年11月13日(周一)至2024年11月8日(周五) ,工作日7:00—20:00。法定节假日和公休日,不限行;公休日法定节假日调休为工作日的,不限行。

5、西安车辆限号规则为:每日限行两个车牌(含临时)尾号(若尾号为英文字母的 ,以车牌最后一位数字为准)的机动车 。星期一限行1和6,星期二限行2和7,星期三限行3和8 ,星期四限行4和9,星期五限行5和0。限行时间为工作日07:00-20:00,节假日除外。

6、西安单双号限行规则是:机动车号牌尾号为单号的(9)在单日上路 ,机动车号牌尾号为双号的(0)在双日上路 。西安实施单双号限行的目的是为了缓解城市交通压力 ,减少机动车排放对空气质量的影响。

1 、西安市单双号限行措施于2023年12月27日起开始实施。具体规则及执行细节如下:限行时间与范围限行时间为每日7:00至20:00,覆盖全天主要出行时段 。限行区域为西安市行政区域内,以西安绕城高速以内区域为中心 ,向北扩展至西咸北环线(不含西咸北环线以南区域),东至阳安线 、西至包茂高速、南至福银高速,形成闭合的限行范围 。

2、西安在特定情况下会实行单双号限行。2023年12月26日 ,西安发布机动车单双号限行通告。自2023年12月27日7时起执行重污染天气I级应急响应措施,期间实施机动车单双号尾号限行 。具体规则如下:限行时间:每日(法定节假日和公休日除外)7:00 - 20:00。

3 、西安单双号限行从2023年11月13日至2024年11月8日。根据西安本地宝的信息,西安市从2023年11月13日开始实施工作日机动车尾号限行交通管理措施 ,这一政策将持续到2024年11月8日 。

4、019年1月4日起,西安市在重污染天气I级应急响应期间实施机动车单双号限行措施,双日限行车牌尾号为0的车辆。具体说明如下:限行时间:自2019年1月4日起至重污染天气I级应急响应措施终止 ,每日7:00—20:00(法定节假日和公休日除外)。

限行规则:按车牌尾号实行单日单号、双日双号通行(例如:尾号9的车辆单日限行,尾号0的车辆双日限行) 。法定节假日和公休日不限行;若公休日因法定节假日调休为工作日,则当日不限行。

单日限行:车牌尾号为9的机动车禁止通行;双日限行:车牌尾号为0的机动车禁止通行。需注意 ,尾号为英文字母的机动车 ,以最后一位阿拉伯数字为准 。

西安市实行单双号限行措施,即根据车牌尾号的奇偶性来限行。具体限行规则为:星期一限行1和6,星期二限行2和7 ,星期三限行3和8,星期四限行4和9,星期五限行5和0。若车牌尾号为英文字母 ,则以车牌最后一位数字为准 。

1 、工作日限行时间:每周一至周五的07:00-20:00 。需要注意的是,每日上午的限行高峰时段为07:00-09:30,下午的限行高峰时段为17:30-20:00。节假日及公休日:法定节假日和公休日不限行。若公休日因法定节假日调休为工作日的 ,同样不限行 。

2、限行时间:每日7:00至9:30、17:30至20:00(针对部分区域和车辆类型)。特别地,对于西安绕城高速公路全段的载货汽车,限行时间为每日7:00至9:30 、17:30至20:00。限行规则:每日限行两个车牌(含临时)尾号 ,尾号为英文字母的,以车牌最后一位数字为准 。

3、限行规定 限行时间:每日根据车牌尾号限行,具体为星期一限行1和6 ,星期二限行2和7 ,星期三限行3和8,星期四限行4和9,星期五限行5和0。若车牌尾号为英文字母 ,则以车牌最后一位数字为准。限行区域:西安市内特定区域,具体区域范围需根据当地交通管理部门发布的最新公告确定 。

4、国五及以上标准:每日21:00至次日7:00允许通行,其余时间(7:00-21:00)禁行。 (2)其他货运车辆 所有蓝牌货车(含轻型):每日7:00-22:00禁止通行 ,仅允许22:00-次日7:00通行。 黄牌过境货车:全天禁止进入绕城高速(含)以内区域 。

5 、限行时间:本地燃油车与外地燃油车常规限行时间为工作日7:00 - 20:00(节假日除外),该规则覆盖2024年2月10日至2026年12月31日多个时间段,期间虽存在不同政策文件的时间重叠 ,但限行时段均保持一致。

发表评论

网站地图