【疫情超过几个算高危地区,超过多少例算疫区】
长沙市属于什么风险地区
综述:低风险 。自8月13日20时起 ,将长沙市天心区赤岭路街道乾城嘉园调整为低风险地区。此前,长沙市已通告将宁乡市城郊街道馨宁新村小区 、未来方舟小区2号栋调整为低风险地区。至此,长沙市中风险地区全部清零 ,全市均为低风险地区 。

是。根据长沙市疫情防控指挥中心发布的数据公告:截止到2022年8月21日,长沙市全市没有中高风险地区,均是低风险地区。长沙,别称星城 ,湖南省辖地级市、省会、特大城市,国务院批复确定的长江中游地区重要的中心城市 、长株潭城市群中心城市。
长沙属于高风险地区 。通过查询相关公开信息显示截止于2022年12月12日长沙地区防疫防控情况为低、中高风险,防疫管控措施要求是高风险区实行封控管理 ,期间足不出户、服务上门。连续5天未发现新增新冠病毒感染者,降为低风险区。

四川属于什么风险地区
〖壹〗、防控二类地区主要指在特定蚊媒传染病(如登革热 、基孔肯雅热)传播风险评估中,存在较高风险的省份 。 定义标准 二类地区的划分依据主要为两点:伊蚊活跃期较长或存在本地病例及聚集性疫情风险。这类地区需加强蚊媒监测和病例预警 ,防止疾病暴发。
〖贰〗、广安邻水县鼎屏镇康佳小区自2022年5月12日零时起被调整为中风险地区,四川省其余地区均为低风险地区 。
〖叁〗、属于。截至8月14日24时,四川全省有一处中高风险区 ,1个中风险区,1个低风险区,涉及德阳。中风险是德阳旌阳区天元街道王谊村原12组已划定为中风险区 ,低风险是德阳旌阳区 、德阳经开区除上述中风险区外的其他区域均为低风险区 。
疫情分为几个风险区呢?
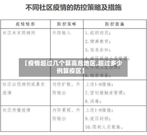
疫情风险区的划分主要依据病例数量、传播风险、区域特征及防控需求,通常分为高 、中、低风险区,具体标准及查看方式如下:划分标准高风险区:病例数较多,且存在明显社区传播风险(如聚集性疫情)。通常以小区、村组或楼栋为单位划定 ,实行“足不出户 、上门服务 ”的封控措施。
高风险地区的定义:这类地区通常是指在一定时间内(通常是14天)累积新冠病例数超过50例,并且这段时间内发生过聚集性疫情 。 中风险区域的特征:14天内出现过新增新冠确诊病例,但累计确诊病例数未超过50例;或者累计确诊病例超过50例 ,但在14天内没有发生聚集性疫情。
一级(低风险):疫情零星散发,无显著传播。防控措施以日常监测和预案准备为主,确保疫情在初期就能得到有效控制。二级(中风险):局部地区出现聚集性疫情 ,表明病毒已经开始在特定区域内传播 。此时需要加强病例追踪、局部交通限流等措施,以防止疫情进一步扩散。
中高风险区:根据国务院联防联控机制《新型冠状病毒肺炎防控方案》划分,以县区或街道为单位 ,依据病例数、无症状感染者数量及聚集性疫情规模动态调整。高风险区指病例和无症状感染者居住地及活动频繁区域,中风险区为病例停留和活动一定时间且可能扩散的区域 。
石家庄市是属于中高危地区吗?
〖壹〗 、中风险地区不是代表整个市。中高风险地区是具体到某一点某一位置的,和中高风险地在同一个城市 ,并不代表着你是中高风险人员。中风险地区是指14天内有新增确诊病例,累计确诊病例不超过50例,或累计确诊病例超过50例,14天内未发生聚集性疫情 。按照国家的划分要求 ,中风险地区具体到街道和区域。
〖贰〗、这个要看具体情况,如果是经过中高风险地区,可能会需要隔离 ,经过低风险地区,可能不需要隔离。石家庄中高风险地区 在到达目的地前7天内持核酸检测阴性证明或含有核酸检测阴性信息的健康通行证代码“绿色码”到达目的地后,在正常体温测量和良好个人防护的前提下 ,可自由有序流动 。
〖叁〗、中国高风险地区列表更新时间:2021年1月27日16:00。
发表评论